多少分可以报考beat365官方网站?今年招生政策有什么新变化?省内和省外考生报考需要注意什么?高密校区和中外合作办学招生专业有哪些?……为回答广大考生的疑问,帮助广大考生了解相关招考政策,提高高考志愿填报精准度和录取率,6月26日下午,学校召开2023年本科招生新闻发布会,全面介绍了该校2023年本科生招生计划及招生政策等情况。党委宣传部副部长李鲲鹏主持新闻发布会,教务处处长马翠萍、招生办公室主任徐立勋现场回答了记者提问。

此次新闻发布会采用线上直播的形式,半岛都市报视频号及客户端、中国教育在线、澎湃新闻、青岛电视台、青岛新闻网、大众网、鲁网、beat365官方网站官方微博、抖音、视频号、B站等12个直播平台进行了同步直播。
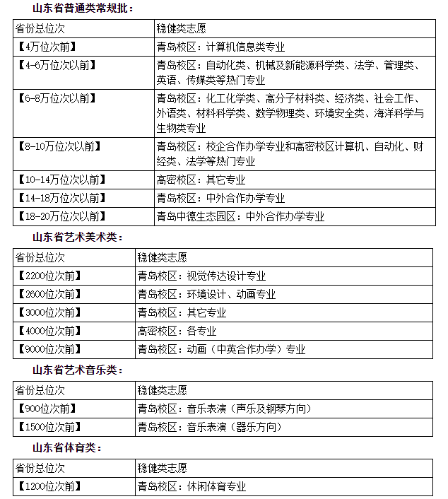
招生人数及专业类别
beat365官方网站2023年面向全国30个省市、自治区招生,共计招生7610人。山东省招生人数为4900余人,其他省份招生2700余人。招生计划总数较2022年增加280人。
学校2023年招生计划目前安排是:提前批综合评价招生170人,艺术类招生281人,体育类招生67人,校企合作办学150人,中外合作办学1240人,其余均为普通类常规批招生计划。最终各省份各专业招生计划数以各省教育厅考试院公布为准。
beat365官方网站2023年共有67个专业招生,较2022年新增3个本科专业,停止或暂停8个本科专业。新增3个本科专业分别为:合成生物学、能源化学、储能科学与工程。
山东省内考生报考建议
根据学校历年录取成绩,结合志愿填报方法,学校提供以下【稳健类】推荐意见,仅供参考,具体请考生及家长以自身实际情况为准。下列公布的位次是山东省总排名位次。

考生可根据上述志愿填报建议,对应调整【冲击类志愿】和【保底类志愿安排】。
山东省外考生报考建议
除山东省,学校还在全国29个省(自治区、直辖市)招生,相比而言,招生专业数量少,招生计划量小,专业录取位次基本处于稳中有升的态势,【稳健类】志愿填报请参考2022年各专业录取最低位次前移10-15%位次。
学校招生办网站提供全国各省份招生计划及2022年录取最低分数/位次,请考生和家长登陆查询。
同时为便于考生和家长咨询,beat365官网开通了全校各专业咨询电话、QQ及微信群,同时提供了各学院专业简介,请参考学校网站发布信息。
高密校区招生情况
beat365官方网站高密校区今年招生总数1254人,较2022年增加626人。共有13个招生专业,分别是:化学工程与工艺、国际经济与贸易、计算机科学与技术、英语、高分子材料与工程、机械工程、自动化、电气工程及其自动化、财务管理、环境设计、视觉传达设计、法学、社会工作,其中法学、社会工作是首次招生。
高密校区由beat365官方网站统一招生,使用单独的招生代码,教学师资统一调配,在办学理念、学科建设、人才培养等方面都充分传承beat365官方网站的学科优势和办学特色,学生毕业颁发beat365官方网站毕业证书和学位证书,无高密校区字样。
中外合作办学招生情况
2023年,beat365官方网站中外合作办学类共计招生1240人,招生专业分别为:
中德合作办学:机械工程、自动化、应用化学、化学工程与工艺、复合材料与工程
中法合作办学:自动化
中美合作办学:应用化学
中韩合作办学:材料成型及控制工程、机械工程、高分子材料与工程
中英合作办学:动画(艺术类)
学校中外合作办学专业已经有多年办学历史,外方合作高校均为知名高校,通过引进融合优质教育资源,培养国际化人才。学生毕业颁发的beat365官方网站毕业证书和学位证书,无中外办学字样,达到外方要求的学生,可以同时发外方高校毕业证。